一文读懂电源滤波器及其设计技巧
本文介源滤波器的作用、原理、要求和步骤,以及一些设计的技巧和注意事项。

高频纹波会直接穿过线性稳压器。纹波来自开关电源、数字电路和无线电干扰。在频率高于 10 kHz 时,大多数线性稳压器开始失效。分布在芯片之间的小旁路电容在约1MHz时开始有效。由电感和电容组成的低通滤波电路,可以去除10kHz到1MHz之间的纹波。

一个好的电源滤波器可以由一个电感和一个阻尼电容组成。这被称为LC滤波器。也有可能使用更多或更少的元件设计其他类型的滤波器。设计过程是首先是电感选型,然后围绕它设计滤波器。如果不能设计出一个可接受的滤波器,就要找出电感的问题所在,选择一个更好的电感,然后重试。
在上图的简单设计中,假设电源稳压器是在板外,通过连接器输入一个稳定的电压。当有一个本地稳压器时,设计更简单,有时可以减少电源滤波器。
电源滤波器在稳压器后面,所以它需要有一个低的直流电压降。电感的数据表有一个直流电阻的值。电压降大约是这个电阻乘以电流的20%多。额外的20%是为了考虑到在高温下电感的铜线电阻的增加。
在这个例子中,我想使用一根 300mm 的电缆为 PCB 供电,PCB的尺寸是大约100mm X 100mm。一个宽裕的总长度是500mm,这意味着我的电源分配电感大约是500nH。为了让电源滤波器的电感比这个大十倍左右,我选择了一个10uH +/- 30%的电感。额外的电感是为了考虑-30%的公差。除了初始的公差之外,电感值随着电流的增加而下降。这个电感,当流过它的电流是 2.4安培时,电感值会下降 35%。
我选择了Bourns SRU1028系列的电感。它有低高度,自屏蔽,而且容易获得。我通过在Digi-Key上搜索一个低成本、至少2安培电流等级的10uH电感来找到它。
下图是此型号的电感模型:

上图的电感模型使用了四个元件。电感L和数据表上的L相同。串联电阻RESR和数据表上的RDC相同。RQ和CSRF的值是根据数据表上的fSRF,Q和Q测试频率计算出来的。

这些额外的元件使得电感具有上图所示的阻抗特性。实线曲线是阻抗的分贝幅值,虚线曲线是阻抗的相位角(phase angle)。在1kHz以下,电感表现为一个小电阻RDC。在1kHz以上,它表现为一个电感,直到接近自谐振频率(SRF)。在SRF附近的一小段频率范围内,电感表现为一个大阻值电阻,其值为RQ。在SRF以上,电感表现为一个电容CSRF。
从这里开始,使用电路仿真润建可以节省时间。免费的模拟器LTspic使用下图的仿真原理图创建了上图的电感阻抗图。

电源 V1 是 1V 交流电源。阻抗可以用-1/(i(V1))这个表达式来绘制。

这个滤波器的频率响应是V(VOUT)/V(VIN),但由于在仿真中V(VIN) = 1,所以我们直接看V(VOUT)的输出曲线是一样的。

高Q值、低ESR的陶瓷电容已经在许多应用中取代了钽电容。接下来,我尝试了使用低ESR的陶瓷电容进行模拟,而不是使用钽电容。

15.9kHz的峰值是LB和CB的共振。共振就好像我们唱歌时,当我们唱到某个特定的音高时,声音会变得更响亮。在这里,LB和CB就像是一个共鸣箱子,当它们受到15.9kHz的声音波动时,就会共振并发出更强的声音。

这个频率下的电源纹波会增加而不是减少。由于这种共振的频率范围很窄,所以在测试中很容易忽略这种共振的影响。LB和CB的值有较大的公差,而且随着时间和温度的变化而漂移。为了解决这个共振问题,可以增加一个串联电阻。一个好的阻尼电阻值的初步估计是:

使用电路仿真软件来找到第一个共振点,并调整电阻值来找到最佳的阻尼值。陶瓷电容和电阻是比钽电容更可重复的设计。这是因为钽电容的ESR可能有很大的取值范围。

这些替代走线的电感在电力分配网络中表现为额外的谐振(resonances )。

当负载表现为电感和电容时,仿真波形会多出一些额外的谐振(resonances)。尽管有这些谐振,这个滤波器的性能仍然很好。滤波器的整体形状得以保留,因为电感比小负载电感的总和要大得多,而阻尼电容比旁路电容的总和要大得多。
这个电路板和真实的电路仍然有一些区别。由于传输线效应,真实世界的电路在100MHz以上的频率下会有不同的响应。另外,其他小电和电感也变得重要,特别是在500MHz以上的频率下。
如果没有电源滤波电路,或者使用一个大的没有阻尼的电容,会导致像这样的谐振:

但是,有时候旁路电容会和电源网络中的电感产生共振。这就好像我们唱歌时,声音会在房间里反射出来,导致声音变得更响亮。为了解决这个问题,我们需要在电源输入处加入一个过滤器来减弱这种共振。就好像我们在唱歌时,如果我们把房间的门窗关上,声音就不会反射出来,变得更加柔和。
旁路电容还可以与电源分配网络中的电感共振。在电源输入滤波器处阻尼共振并不能保证所有由负载电流引起的共振也会被阻尼,但通常会有所帮助。为了演示潜在问题,这里是未阻尼(R3 = 0.01欧姆)版本的滤波器,其中一个负载点有一个交流电流源。

VLOAD处的阻抗为v(VLOAD)/i(I1)。由于I1中的交流电流设定为1,所以阻抗就是v(VLOAD):

上面的无阻尼共振频率为1.87兆赫。这是一个脉冲负载会引起问题的一个频率。

我用上面示意图中显示的脉冲电流源模拟了脉冲负载。这个例子显示了幅值为20mA、周期为535ns的脉冲。当脉冲电流源的周期与共振频率的倒数相等时,电压摆动最大。
在这个例子中,纹波电压的正弦波形是电力分配中未阻尼、高Q值共振的典型特征。未阻尼共振作为一个滤波器,将电流脉冲转化为正弦电压波形。

如果在仿真结束时电压仍在增长,请增加仿真时间以找到最大值。更尖锐(更高的Q因子)的共振需要更长时间来稳定下来。
在睡眠模式电流脉冲的例子中,软件的改变会导致脉冲的频率发生变化。由于共振引起的大幅度电压波动只有在睡眠周期与共振频率相一致时才会发生。在开发过程中,这可能会导致一些神秘的错误,看起来是软件相关的,但实际上是由硬件引起的。在生产过程中,元件的变化会使共振频率发生偏移,导致生产问题。在使用过程中,温度变化和元件漂移会使共振频率发生偏移,导致产品失效。
下一个仿真波形显示了阻尼版本,电阻R3设置为3.8欧姆。交流分析显示,最大的两个高Q共振已经被阻尼:

这改变了脉冲负载电流引起的形状并降低了电压波形。

这种三角波形是脉冲负载的典型特征。它是由局部旁路电容的充放电周期造成的。这种三角波的幅度可以通过增大旁路电容来减小。如果纹波波形看起来更像一个方波,那么它是由旁路网络的电阻引起的,可以通过使用低ESR的旁路电容或更宽的走线来减小。开启时的长而缓慢的脉冲是由100KHz处阻尼的低频共振引起的。短暂的尖峰是10ns电流源边缘的穿透,可以通过降低旁路电容路径的电感来减小。大约4MHz处剩余的共振需要进一步模拟。
· 电源滤波器的作用是去除电源上的高频纹波,这些纹波可能来自开关电源、数字电路或无线干扰。高频纹波会影响线性稳压器的效果,导致电路不稳定或失效。
· 电源滤波器的原理是利用一个电感和一个电容组成的LC滤波器,形成一个低通滤波器,只让低频信号通过,而阻止高频信号。LC滤波器的截止频率和阻尼系数取决于电感和电容的值,以及串联或并联的阻尼电阻。
· 电源滤波器的要求是要有足够大的电感值和电容值,以覆盖10kHz到1MHz之间的频率范围,同时要有足够小的直流压降和阻尼电阻,以减少功耗和热量。另外,还要考虑元件的公差、温度漂移、寄生参数等因素,以保证滤波器的稳定性和可靠性。
· 电源滤波器的设计步骤是先根据电路的需求和条件,估算出所需的电感值和电容值,然后选择合适的元件,并用电路模拟器进行验证和优化。如果发现设计不合理或不满足要求,就要重新选择元件或调整参数,直到达到预期的效果。

高频纹波会直接穿过线性稳压器。纹波来自开关电源、数字电路和无线电干扰。在频率高于 10 kHz 时,大多数线性稳压器开始失效。分布在芯片之间的小旁路电容在约1MHz时开始有效。由电感和电容组成的低通滤波电路,可以去除10kHz到1MHz之间的纹波。

一个好的电源滤波器可以由一个电感和一个阻尼电容组成。这被称为LC滤波器。也有可能使用更多或更少的元件设计其他类型的滤波器。设计过程是首先是电感选型,然后围绕它设计滤波器。如果不能设计出一个可接受的滤波器,就要找出电感的问题所在,选择一个更好的电感,然后重试。
在上图的简单设计中,假设电源稳压器是在板外,通过连接器输入一个稳定的电压。当有一个本地稳压器时,设计更简单,有时可以减少电源滤波器。
电源滤波器在稳压器后面,所以它需要有一个低的直流电压降。电感的数据表有一个直流电阻的值。电压降大约是这个电阻乘以电流的20%多。额外的20%是为了考虑到在高温下电感的铜线电阻的增加。
电感选型
在这个例子中,我想使用一根 300mm 的电缆为 PCB 供电,PCB的尺寸是大约100mm X 100mm。一个宽裕的总长度是500mm,这意味着我的电源分配电感大约是500nH。为了让电源滤波器的电感比这个大十倍左右,我选择了一个10uH +/- 30%的电感。额外的电感是为了考虑-30%的公差。除了初始的公差之外,电感值随着电流的增加而下降。这个电感,当流过它的电流是 2.4安培时,电感值会下降 35%。
我选择了Bourns SRU1028系列的电感。它有低高度,自屏蔽,而且容易获得。我通过在Digi-Key上搜索一个低成本、至少2安培电流等级的10uH电感来找到它。
下图是此型号的电感模型:

上图的电感模型使用了四个元件。电感L和数据表上的L相同。串联电阻RESR和数据表上的RDC相同。RQ和CSRF的值是根据数据表上的fSRF,Q和Q测试频率计算出来的。

这些额外的元件使得电感具有上图所示的阻抗特性。实线曲线是阻抗的分贝幅值,虚线曲线是阻抗的相位角(phase angle)。在1kHz以下,电感表现为一个小电阻RDC。在1kHz以上,它表现为一个电感,直到接近自谐振频率(SRF)。在SRF附近的一小段频率范围内,电感表现为一个大阻值电阻,其值为RQ。在SRF以上,电感表现为一个电容CSRF。
从这里开始,使用电路仿真润建可以节省时间。免费的模拟器LTspic使用下图的仿真原理图创建了上图的电感阻抗图。

电源 V1 是 1V 交流电源。阻抗可以用-1/(i(V1))这个表达式来绘制。
电容选型

这个滤波器的频率响应是V(VOUT)/V(VIN),但由于在仿真中V(VIN) = 1,所以我们直接看V(VOUT)的输出曲线是一样的。

高Q值、低ESR的陶瓷电容已经在许多应用中取代了钽电容。接下来,我尝试了使用低ESR的陶瓷电容进行模拟,而不是使用钽电容。

15.9kHz的峰值是LB和CB的共振。共振就好像我们唱歌时,当我们唱到某个特定的音高时,声音会变得更响亮。在这里,LB和CB就像是一个共鸣箱子,当它们受到15.9kHz的声音波动时,就会共振并发出更强的声音。

这个频率下的电源纹波会增加而不是减少。由于这种共振的频率范围很窄,所以在测试中很容易忽略这种共振的影响。LB和CB的值有较大的公差,而且随着时间和温度的变化而漂移。为了解决这个共振问题,可以增加一个串联电阻。一个好的阻尼电阻值的初步估计是:

使用电路仿真软件来找到第一个共振点,并调整电阻值来找到最佳的阻尼值。陶瓷电容和电阻是比钽电容更可重复的设计。这是因为钽电容的ESR可能有很大的取值范围。
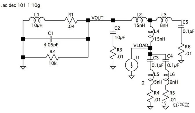
负载网络建模

这些替代走线的电感在电力分配网络中表现为额外的谐振(resonances )。

当负载表现为电感和电容时,仿真波形会多出一些额外的谐振(resonances)。尽管有这些谐振,这个滤波器的性能仍然很好。滤波器的整体形状得以保留,因为电感比小负载电感的总和要大得多,而阻尼电容比旁路电容的总和要大得多。
这个电路板和真实的电路仍然有一些区别。由于传输线效应,真实世界的电路在100MHz以上的频率下会有不同的响应。另外,其他小电和电感也变得重要,特别是在500MHz以上的频率下。
如果没有电源滤波电路,或者使用一个大的没有阻尼的电容,会导致像这样的谐振:

负载电流
但是,有时候旁路电容会和电源网络中的电感产生共振。这就好像我们唱歌时,声音会在房间里反射出来,导致声音变得更响亮。为了解决这个问题,我们需要在电源输入处加入一个过滤器来减弱这种共振。就好像我们在唱歌时,如果我们把房间的门窗关上,声音就不会反射出来,变得更加柔和。
旁路电容还可以与电源分配网络中的电感共振。在电源输入滤波器处阻尼共振并不能保证所有由负载电流引起的共振也会被阻尼,但通常会有所帮助。为了演示潜在问题,这里是未阻尼(R3 = 0.01欧姆)版本的滤波器,其中一个负载点有一个交流电流源。

VLOAD处的阻抗为v(VLOAD)/i(I1)。由于I1中的交流电流设定为1,所以阻抗就是v(VLOAD):

上面的无阻尼共振频率为1.87兆赫。这是一个脉冲负载会引起问题的一个频率。

我用上面示意图中显示的脉冲电流源模拟了脉冲负载。这个例子显示了幅值为20mA、周期为535ns的脉冲。当脉冲电流源的周期与共振频率的倒数相等时,电压摆动最大。
在这个例子中,纹波电压的正弦波形是电力分配中未阻尼、高Q值共振的典型特征。未阻尼共振作为一个滤波器,将电流脉冲转化为正弦电压波形。

如果在仿真结束时电压仍在增长,请增加仿真时间以找到最大值。更尖锐(更高的Q因子)的共振需要更长时间来稳定下来。
在睡眠模式电流脉冲的例子中,软件的改变会导致脉冲的频率发生变化。由于共振引起的大幅度电压波动只有在睡眠周期与共振频率相一致时才会发生。在开发过程中,这可能会导致一些神秘的错误,看起来是软件相关的,但实际上是由硬件引起的。在生产过程中,元件的变化会使共振频率发生偏移,导致生产问题。在使用过程中,温度变化和元件漂移会使共振频率发生偏移,导致产品失效。
下一个仿真波形显示了阻尼版本,电阻R3设置为3.8欧姆。交流分析显示,最大的两个高Q共振已经被阻尼:

这改变了脉冲负载电流引起的形状并降低了电压波形。

这种三角波形是脉冲负载的典型特征。它是由局部旁路电容的充放电周期造成的。这种三角波的幅度可以通过增大旁路电容来减小。如果纹波波形看起来更像一个方波,那么它是由旁路网络的电阻引起的,可以通过使用低ESR的旁路电容或更宽的走线来减小。开启时的长而缓慢的脉冲是由100KHz处阻尼的低频共振引起的。短暂的尖峰是10ns电流源边缘的穿透,可以通过降低旁路电容路径的电感来减小。大约4MHz处剩余的共振需要进一步模拟。
总结
· 电源滤波器的作用是去除电源上的高频纹波,这些纹波可能来自开关电源、数字电路或无线干扰。高频纹波会影响线性稳压器的效果,导致电路不稳定或失效。
· 电源滤波器的原理是利用一个电感和一个电容组成的LC滤波器,形成一个低通滤波器,只让低频信号通过,而阻止高频信号。LC滤波器的截止频率和阻尼系数取决于电感和电容的值,以及串联或并联的阻尼电阻。
· 电源滤波器的要求是要有足够大的电感值和电容值,以覆盖10kHz到1MHz之间的频率范围,同时要有足够小的直流压降和阻尼电阻,以减少功耗和热量。另外,还要考虑元件的公差、温度漂移、寄生参数等因素,以保证滤波器的稳定性和可靠性。
· 电源滤波器的设计步骤是先根据电路的需求和条件,估算出所需的电感值和电容值,然后选择合适的元件,并用电路模拟器进行验证和优化。如果发现设计不合理或不满足要求,就要重新选择元件或调整参数,直到达到预期的效果。
- 上一篇:2023.9.19 经验分享会 2023/9/19
- 下一篇:2023.8.21 经验分享会 2023/8/21
